扫描到手机
扫描到手机 新闻随时看
扫一扫,用手机看文本更加方便分享给朋友
本稿件为罗田房产网独家原创稿件,版权所有,引用或转载请注明出处。
值班:房哥
微信:94396175
热线:15207250392
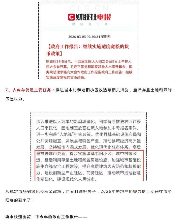
6500元/m²
春晓路与玉屏路交汇处
5200元/m²
罗田县余三胜大道人民医院南侧(维也纳酒店旁)
8888元/m²
罗田县凤山镇凤城大道东侧(体育中心对面)
4599元/m²
罗田县丝绸大道与栗乡大道交汇处
1999元/m²
罗田经济开发区建设大道(理工中专旁)
金浦佳苑西北侧
4200元/m²
经济开发区大别山大道西侧
7800元/m²
罗田县凤城三路丝路名居